创新创业学院
中文版 English

当前位置: 首页>>学院新闻>>正文

四川中医药高等专科学校中国国际大学生创新大赛(2024)校赛决赛

作者: 来源: 时间:2024-06-27

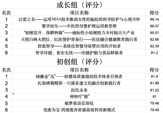
我校于6月20日下午在创新创业学院路演厅举办四川中医药高等专科学校中国国际大学生创新大赛(2024)校赛决赛,经过评委公平公正评审,现将大赛结果公布如下:


上一条:四川医专参加第十二届中国 TRIZ 杯大学生创新方法大赛荣获佳绩

下一条:我校获四川省第十四届“挑战杯”创业计划竞赛金奖

四川中医药高等专科学校 Copyright@2015 All Rights Reserved ICP  (网站)备案编号 : 蜀ICP备15036659号-1
学校地址:四川省绵阳市教育中路1号  邮政编码:621000