创新创业学院
中文版 English

当前位置: 首页>>重要通知>>正文

四川中医药高等专科学校关于推荐参加2025年四川省“挑战杯”大学生课外学术科技作品竞赛项目公示

作者: 来源: 时间:2025-04-20

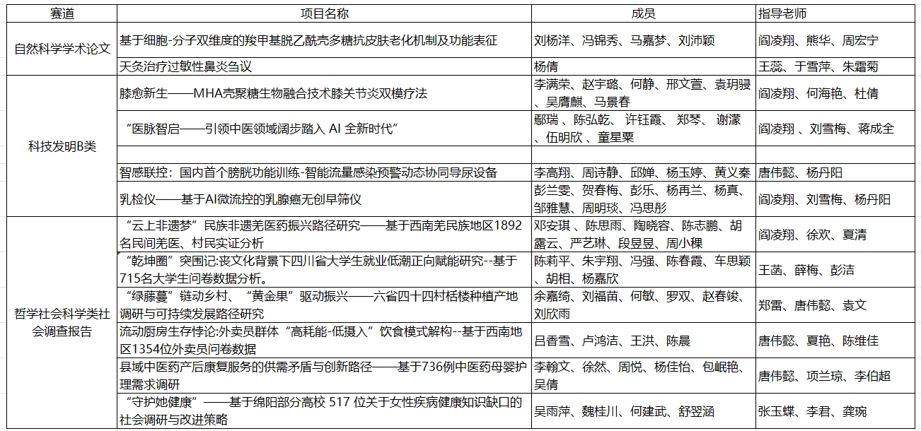
四川中医药高等专科学校关于推荐参加2025年“挑战杯”大学生课外学术科技作品竞赛项目公示

 

根据四川省《关于举办2025年四川省“挑战杯”大学生课外学术科技作品竞赛的预通知》要求,我校组织了1000多名同学报名参赛。通过学院初选,校赛选拔以及省赛入围赛评选,现拟推荐12个项目参加省赛(项目清单附后)。若有异议,请在公示期内,实名向创新创业学院反映。

公示期:2025年4月20——2025年4月25日。

                                                                          创新创业学院

                                                                          2025年4月20日



 

上一条:四川中医药高等专科学校关于推荐参加四川省2025年“挑战杯”大学生课外学术科技作品竞赛项目补充公示

下一条:四川中医药高等专科学校2025年“挑战杯”大学生课外学术科技作品竞赛校级决赛获奖名单公示

四川中医药高等专科学校 Copyright@2015 All Rights Reserved ICP  (网站)备案编号 : 蜀ICP备15036659号-1
学校地址:四川省绵阳市教育中路1号  邮政编码:621000